《JT/T 325—2018营运客车类型划分及等级评定》变化项解读

《JT/T 325—2018营运客车类型划分及等级评定》变化项解读

商用车行业智库 慧眼看车 6天前

7月4日,交通运输部办公厅发布了关于贯彻落实交通运输行业标准《营运客车类型划分及等级评定》(JT/T325—2018)的通知。该系列标准于1997年首发,于2002年、2004年、2006年、2010年、2013年分别进行了修订,慧眼对于2018年最新版变化项解读如下:


一、通读标准内容后发现,相对于2013版,内容变化主要如下:


二、针对客车变化部分,对关键项进行重点分解

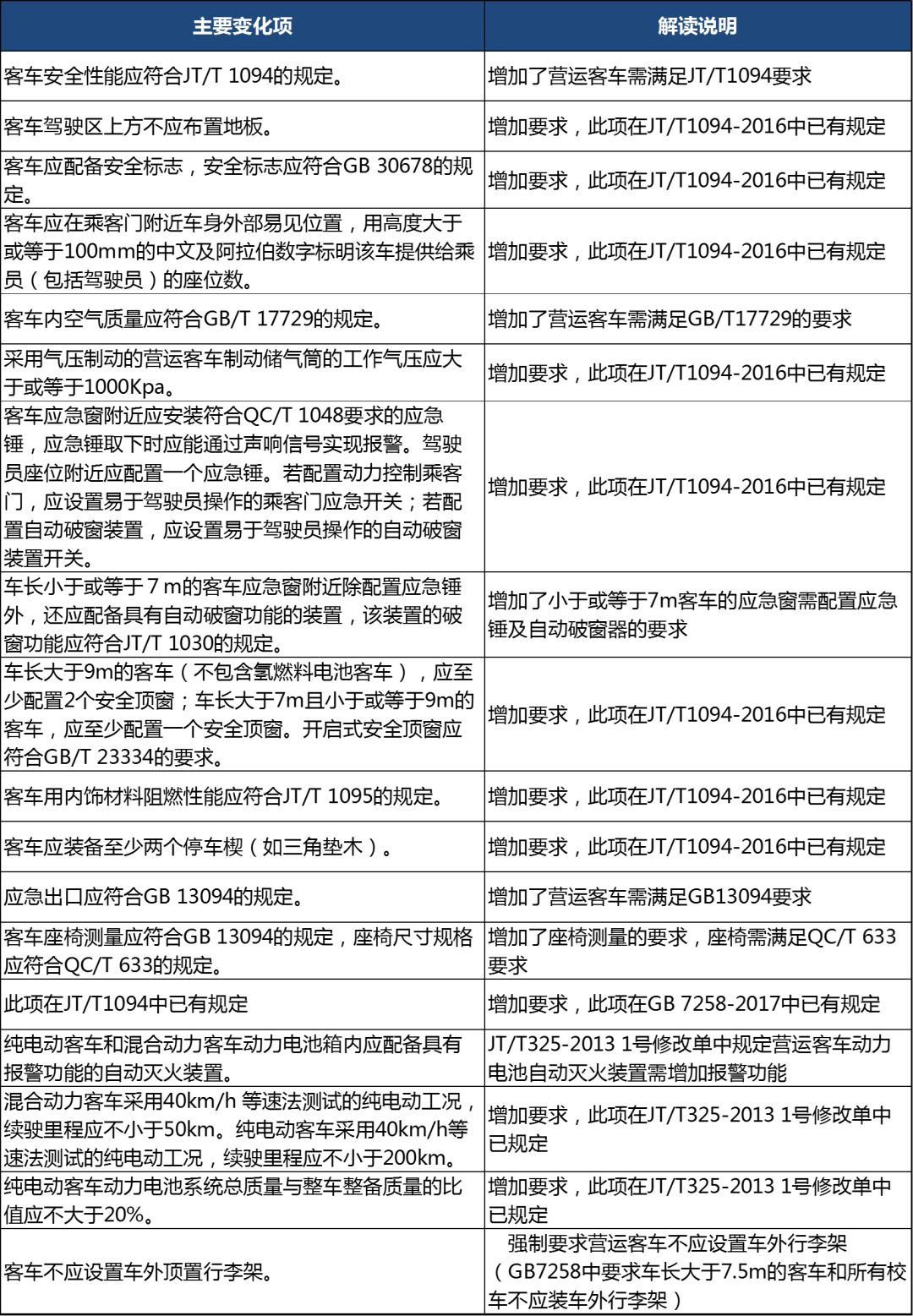
(1)客车等级评定一般要求变化项


(2)客车等级评定性能指标变化

-特大型客车-

-大型客车-

-中型客车-

-小型客车-


三、标准开始实施时间:

(一)自2018年8月1日起,所有新车型申报客车等级评定的,一律按照新发布的JT/T 325标准执行。

(二)2018年8月1日至2019年4月1日,老车型按照原规定办理道路运输运营手续。自2019年4月1日起,老车型申请办理道路运输运营手续的,一律按照新发布的JT/T 325标准执行。


发布时间:2018-08-01 10:06:11 点击数:43139